AC-Stark shift

From Quantum kot
Jump to navigation Jump to search

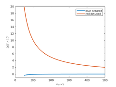
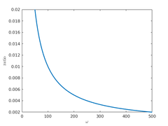
Shift has three terms: scalar, vector, and tensor. If we take frequency dependence from Budker [1]: \Delta E=\frac{d\mathcal{E}_0^2}{2} \frac{\omega_a}{\omega^2_a-\omega^2_f}. This formula is applicable only far from resonance and it is asymmetric for red and blue detunings. For lower AC-Stark shifts it is preferable to work with blue detuning

List of cites

  1. Atomic physics, Budker page 100, eq.