Magnetic switch

From Quantum kot
Jump to navigation Jump to search

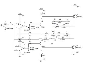
In order to switch off magnetic coils we are using the idea of Polzic to compensate the Eddy-current. Zener diode 1N5380B nominal voltage 120 V, maximum voltage 226 V. Problems which we have at this point:

  1. spurious current through one of the coils in 'off' regime
  2. switching time is too long, due to wrong Zener diode
  3. insert switches for two regimes CC (constant current)/ pulsed regime
  4. decrease switching time for both up and down voltage change
The scheme of magnetic switch
The scheme of magnetic switch


[1]

  1. Compensation of eddy–current–induced magnetic field transients in a MOT, E. S. Polzik